导语:从OTC到NASDAQ,代表着aff科技多元化金融集团发展的质的飞跃。作为一家股票估值超过10亿美元的快速成长企业,aff科技多元化金融集团如何实现这一“大跃进”?这与aff科技多元化金融集团的积累有关。
上柜后,发展比较稳定的企业会选择走得更远,在纳斯达克上市。Aff科技多元化金融集团可以在短时间内实现从OTC到NASDAQ的飞跃。目前,公司股票估值已超过10亿美元。不仅难得,而且不容易,这对企业的综合实力有着非常严格的考验。
从场外交易市场跃升至纳斯达克

从NASDAQ技术迅速成长起来的aff企业,我恐怕是很难找到一个快速成长的金融集团。要了解这一跨越式的跨越,我们需要了解场外交易和纳斯达克之间的区别。
OTC又称OTC市场。没有固定的地点,没有规定的会员资格,没有严格可控的规章制度,没有受管制的贸易产品和限制。也就是说,场外交易只代表企业盈利状况良好,有资格公开募集资金。


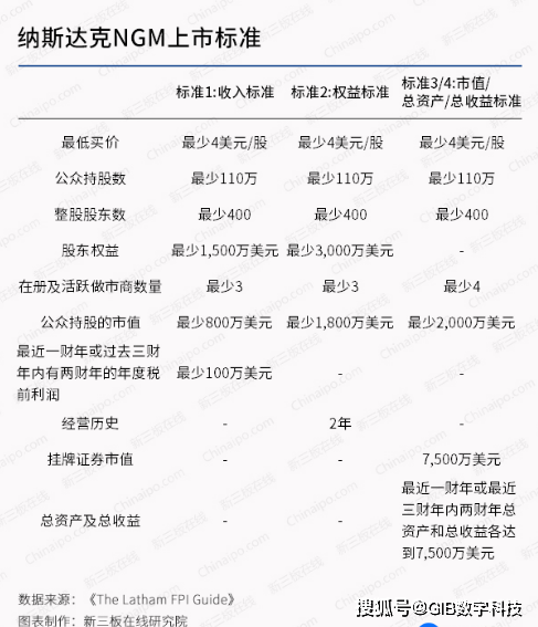
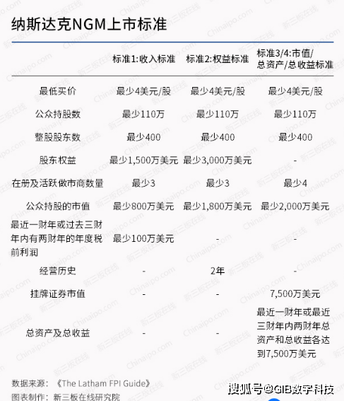
1975年,纳斯达克设立了第一套上市标准:上市公司总资产、股本和资本公积、公众持股数量、股东人数和做市商数量。只有达到标准,企业才能申请在纳斯达克上市。换言之,纳斯达克将考虑企业是否具有巨大的发展潜力,是否存在较大的资本投资需求,这与公司的业务规模密切相关。
虽然要求更高,但纳斯达克是美国乃至全球知名的股票电子交易市场。与场外交易不同的是,它的融资渠道更广,资金质量更高,资金流动更大,稳定性更强,实力雄厚的企业趋之若鹜。显然,纳斯达克的水平更高,对企业的综合实力提出了更高的要求。但一旦纳斯达克上市,其盈利能力就可以得到国际市场的认可。
因此,如果一个企业能够成功地从OTC跳到纳斯达克,表明该企业拥有一个非常权威的资本市场平台,其发展潜力、规模和业务实力都有非常坚实的基础,可以在未来的发展中取得突破。这样,我们才有资格站在优质流量聚集的纳斯达克进行公开募捐。aff科技多元化金融集团从OTC向NASDAQ的飞跃也是如此。
大跃进经历了什么?

恐怕从一开始,雄心勃勃的aff对OTC的地位就不是很怀旧。从aff的布局可以看出这一点。
企业要想不断地寻找新的突破方向,就必须不断地寻找新的突破点。正如aff的创始人johnjosephfoley所说,在尝到某个领域或项目的甜头后,aff并没有就此止步。相反,他意识到有必要将企业愿景扩展到更多行业。他花大量时间与各领域的合作伙伴探讨,深入分析各行各业的发展潜力,并迅速采取行动抓住机遇。因此,在aff的概念中,它以多元化为第一要务,对国际经济中的许多核心业务有着积极的兴趣,并计划将业务拓展到这些潜在领域。
如上所述,要实现从OTC到NASDAQ的跨越,需要有大量的沉淀和实力积累,这正是aff科技多元化金融集团现阶段的优势所在。
在实体优势方面,经过多年的快速发展,aff积累了一定的设备、成本控制和资金优势。因此,aff有足够的资金投入,开发更多的项目,这对投资者是一个巨大的利益。毕竟,投资者之所以愿意投资企业,是为了增加资金的价值。只有当公司拥有巨额利润时,才能实现股利返还给投资者,这也是优质资本流动的场所。
在非实体优势方面,我们应该谈谈公司的软实力。Aff聚集了一批专业、经验丰富的开发团队和可靠的合作伙伴,与权威机构建立了良好的合作关系。在整个业务服务过程中,aff也赢得了客户的信任。这些素质决定了企业能否长期稳定发展,取得进一步突破。
在金融业,风险控制是一个关键环节。aff之所以能够获得多方信任,是因为其客户专属保险方案在控制风险和保护各方利益方面发挥了巨大作用。该方案已获得福建省金融服务管理局(FSA)的批准,可以更有效地制定有针对性的风险管理策略,全面保障客户的投资和资金安全。

所有的变化都在稳步进行。从OTC到NASDAQ的上市之路只是一个小高峰,正如aff科技多元化金融集团所确定的:“我们目前的股票估值已经超过10亿美元,未来这个数字还会继续增长。”aff科技多元化金融集团认为,一切都在路上。
文章标题:Aff科技多元化金融集团:从OTC到NASDAQ上市之路
文章链接:https://www.btchangqing.cn/102104.html
更新时间:2020年09月12日
本站大部分内容均收集于网络,若内容若侵犯到您的权益,请联系我们,我们将第一时间处理。